首页
> 正文
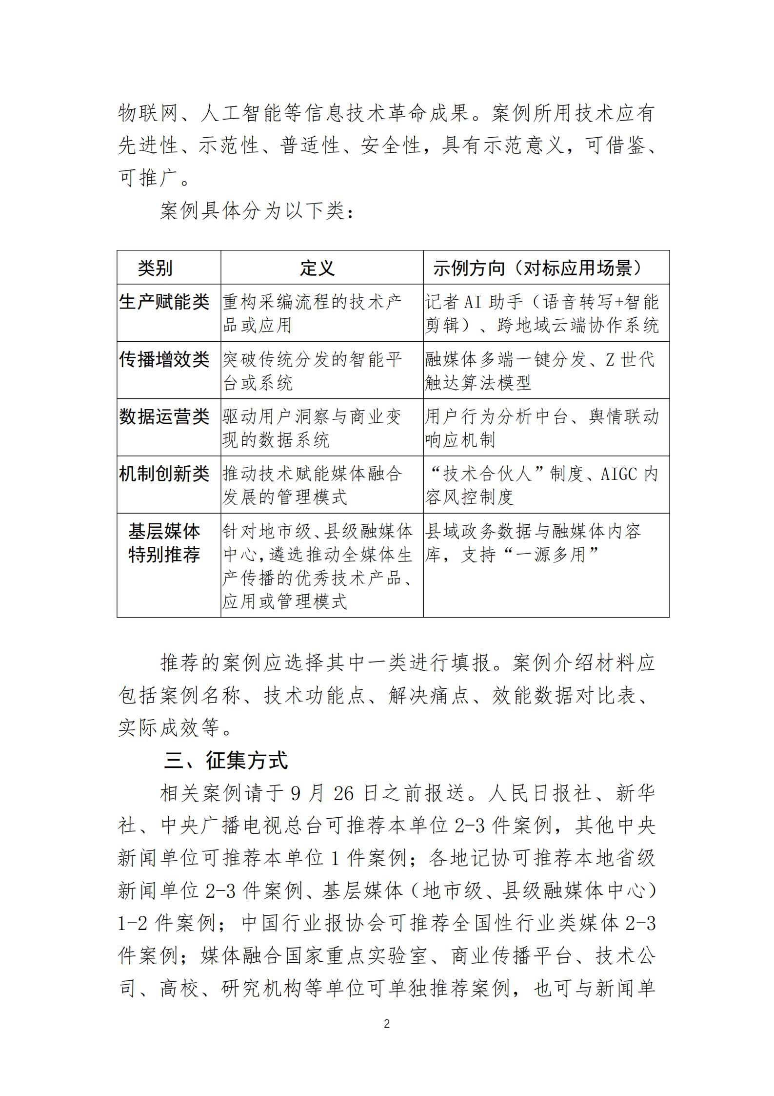
关于征集展示 2025“融媒有技”优秀案例的通知
2025-09-09 18:12:24 | 来源: 中国记协网
【字号:
大
中
小
】
打印
关闭
附件1 :
2025“融媒有技”优秀案例推荐表
附件2 :
技术应用伦理承诺书
责任编辑: 韩建平
关于征集展示 2025“融媒有技”优秀案例的通知